Instance Verification Kit (IVK)

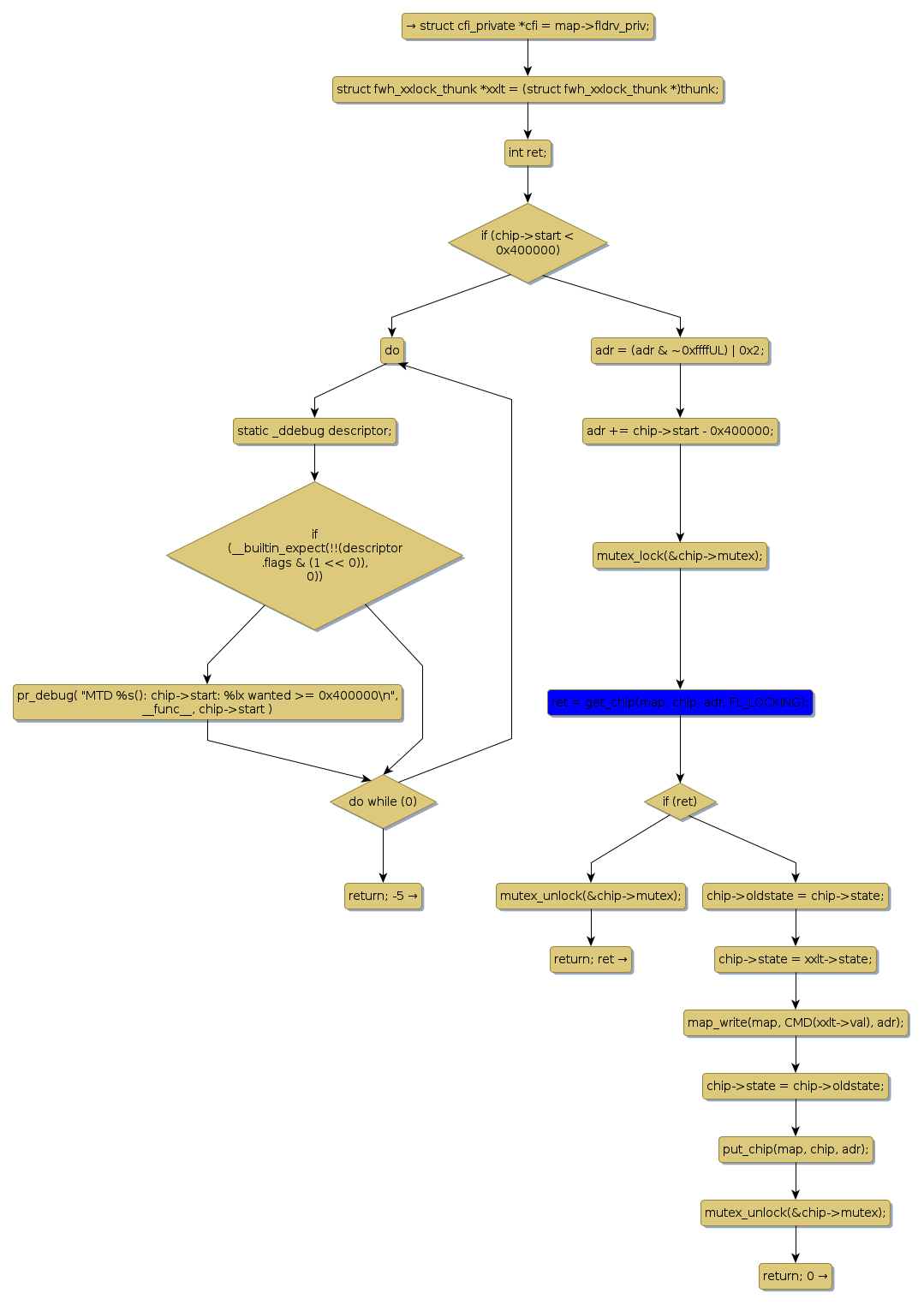
mutex lock @ [42458+25+/linux-3.19-rc1/drivers/mtd/chips/cfi_cmdset_0001.c]
Instance Signature: mutex

The Matching Pair Graph:


Function Name
Control Flow Graph (CFG)
Events Flow Graph (EFG)
Source Correspondence
cfi_intelext_reset [74130+18+/linux-3.19-rc1/drivers/mtd/chips/cfi_cmdset_0001.c]
cfi_intelext_sync [58507+17+/linux-3.19-rc1/drivers/mtd/chips/cfi_cmdset_0001.c]
chip_ready [26034+10+/linux-3.19-rc1/drivers/mtd/chips/cfi_cmdset_0001.c]
do_erase_oneblock [55892+17+/linux-3.19-rc1/drivers/mtd/chips/cfi_cmdset_0001.c]
do_otp_read [63378+11+/linux-3.19-rc1/drivers/mtd/chips/cfi_cmdset_0001.c]
do_point_onechip [42177+16+/linux-3.19-rc1/drivers/mtd/chips/cfi_cmdset_0001.c]
do_read_onechip [45036+15+/linux-3.19-rc1/drivers/mtd/chips/cfi_cmdset_0001.c]
do_write_buffer [49913+15+/linux-3.19-rc1/drivers/mtd/chips/cfi_cmdset_0001.c]
do_write_oneword [46497+16+/linux-3.19-rc1/drivers/mtd/chips/cfi_cmdset_0001.c]
do_xxlock_oneblock [60299+18+/linux-3.19-rc1/drivers/mtd/chips/cfi_cmdset_0001.c]
fwh_xxlock_oneblock [729+19+/linux-3.19-rc1/drivers/mtd/chips/fwh_lock.h]
get_chip [29115+8+/linux-3.19-rc1/drivers/mtd/chips/cfi_cmdset_0001.c]